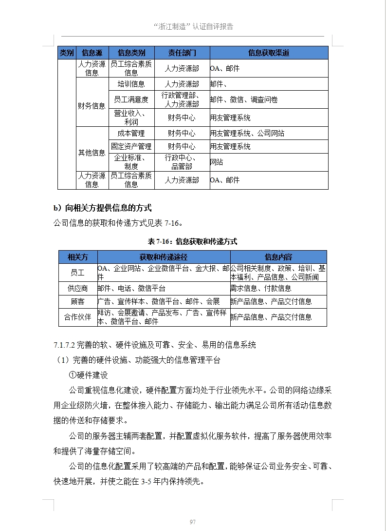
浙江金大门业有限公司 2024自评报告

发布时间 : 2025-03-10 16:04:06

1.png

2.png

3.png

4.png

5.png

6.png

7.png

8.png

9.png

10.png

11.png

12.png

13.png

14.png

15.png

16.png

17.png

18.png

19.png

20.png

21.png

22.png

23.png

24.png

25.png

26.png

27.png

28png.png

29.png

30png.png

31.png

32.png

33.png

34.png

35.png

36png.png

37png.png

38.png

39.png

40.png

41png.png

42.png

43.png

44.png

45png.png

46.png

47png.png

48.png

49.png

50png.png

51.png

52png.png

53.png

54png.png

55.png

56.png

57.png

58.png

59.png

60.png

61.png

62.png

63png.png

64png.png

65.png

66.png

67.png

68.png

69.png

70.png

71.png

72.png

73.png

74.png

75.png

76.png

77.png

78.png

79.png

80.png

81.png

82.png

83.png

84.png

85.png

86.png

87.png

88.png

89.png

90.png

91.png

92.png

93.png

94.png

95.png

96.png

97.png

98.png

99.png

100.png

101.png

102.png

103.png

104.png

105.png

106.png

107.png

108.png

109.png

110.png

111.png

112.png

113.png

114.png

115.png

116.png

117.png

118.png

119.png

120.png

121.png

122.png

123.png

124.png

125.png

126.png

127.png

128.png

129.png

130.png

131.png

132.png

133.png

134.png

135.png

136.png

137.png

138.png

139.png

140.png

141.png

142.png

143.png

144.png

145.png

146.png

147.png

148.png

149.png

150.png

151.png

152.png

153.png

154.png

155.png

156.png

157.png

158.png


×
全国服务热线 : +86 138 5795 6116
Copyright © 2002-2023 Zhejiang Kingdom Doors Co., Ltd.浙ICP备19033177号-2   浙公网安备33078402101183号
+86 138 5795 6116